接种疫苗是预防流感最有效的方法!广州这些地
作者:365bet体育 发布时间:2025-11-28 09:42
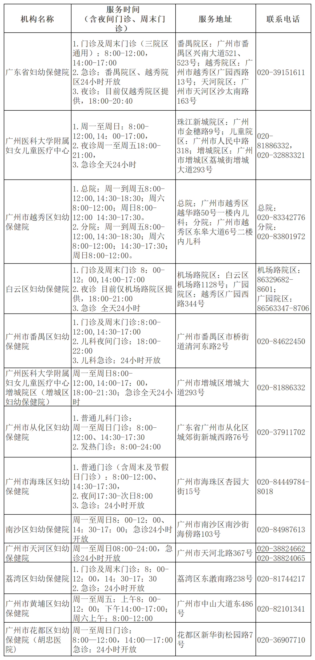
图片目前,广东流感正处于流行期,以甲型H3N2流感病毒为主,人员密集的集体单位存在疫情暴发风险。据此前报道,广州有家长反映,孩子班上近一半学生生病要求离开。因此,课程已停课,在家在线上课。记者走访广州一家三甲医院发现,感染科、发热门诊就诊的患者明显增多。为保障广州儿童医疗健康需求,广州市卫健委于11月26日向社会公布了广州市提供诊断、儿童保育和治疗(含晚间门诊、周末门诊)和流感等疫苗接种服务的妇幼保健机构名单及信息。流感疫苗仍然是预防流感最有效且最具成本效益的方法。建议公众尽早接种流感疫苗,以降低感染、患病和重病的风险。广州市提供儿童诊疗服务的妇幼保健机构名单 广州市提供流感等疫苗接种服务的妇幼保健机构名单 南方网、广东考察记者 卢少聪
电话
020-66888888